返回艺感Home

Service support

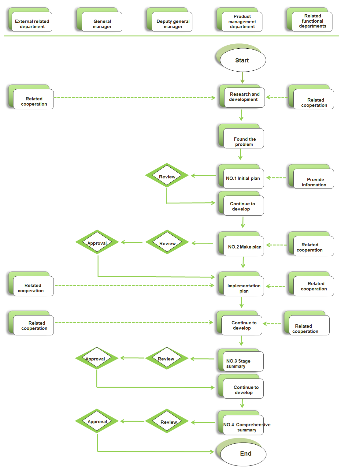
Home > Service support > R & D system

R & D system

英文.png

Address:Floor1,Building B, Huafengzhigu industrial park, Aviation Road, Baoan District, Shenzhen City, China  

Tel:86-0755-29792035  粤ICP备19150582号-1
Contact Us / Product Show / Customer Feedback / Recruitment